Your Cart
Loading
Only -1 left

敬拜音樂編曲入門

On Sale
HKD500.00
Pay what you want: (minimum HK$500.00)
HKD
Added to cart

Tony sir 歷年培訓敬拜隊的心血筆記結晶,課程配套包括45+頁E-book (pdf),以及一段可供參考的編曲示範影片。 (連結)


除了可自行研習之外

同步建構了 2-6 堂 的 教會敬拜隊培訓大綱 (見下文附註)

讓教會善用本教材,規劃內部敬拜隊培訓

也歡迎邀請 音樂牧人 來任教。


[內容精華]

1. 從主領提供的簡單流程「資訊」 演變為樂手/樂隊可用的音樂「編排」

2. 現代流行詩歌段落的「音樂功能分析」 (Intro, Verse, Pre-Chorus, Chorus, Music Break, Bridge, Coda, Outro, Hook & Tag)

3. 透過「氣氛層次」來表達音樂的編排;三種常見的編曲層次附Youtube曲例分析

4. 用「簡潔文字」按流程需要著手編排 (跟Youtube/自行變化)。(以「帶領行山」為比喻)

5. 三種我常用的流程安排 靈活變化vs.精心設計並重

6 拆解司琴, 鼓手, Bass手, 結他手各人可以彈甚麼,提供實際可用的 “Pattern library“ 和竅門

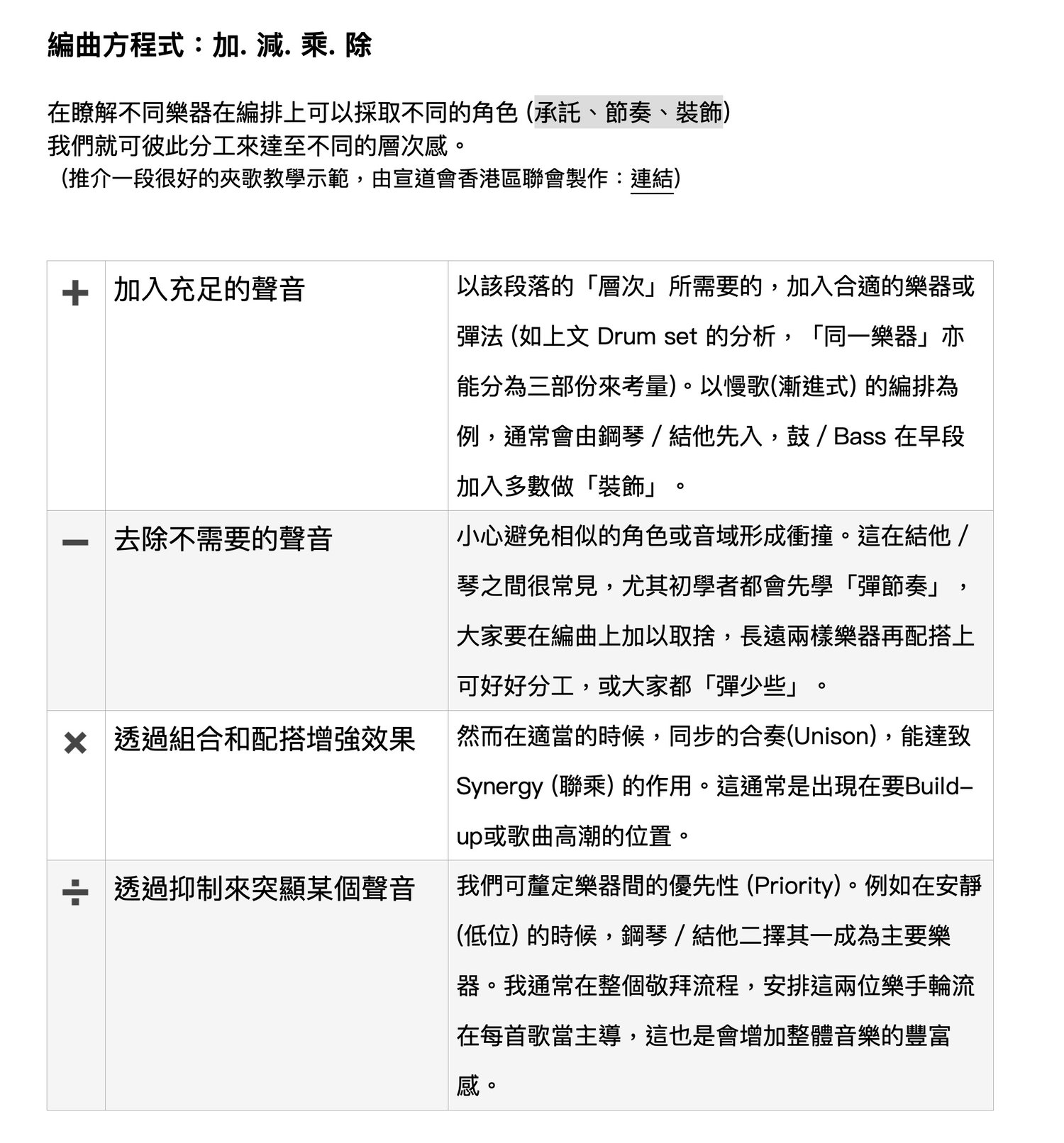
7. 以一首歌的「編曲demo」具體學習編排,編曲基本法 (加減乘除)

8. 明白樂手的三個角色:承託、節奏、裝飾,彼此協調。在樂手缺乏下,如何分工取捨?

9. 教會如何規劃資源的投放,也淺談開始盛行的 MT (Multi-track)

10. 敬拜事奉者靈修精選。在我敬拜服事過程,叫我大得激勵的重要經文


請留意

本教材不單是給有 "Full Band" 的敬拜隊,學懂音樂編排,即使只得1-2樣樂器,甚至是1個琴,也是十分重要,好好發揮!!


1. 個人購買 $500

(可供敬拜隊負責人 + 一位預計幫忙做音樂編曲的,共2人各Keep一份)


2. 團隊購買 $1000

(可供同一教會或同一敬拜隊,內部敬拜培訓之用,每位成員不限人數,各keep一份)


大家只需在付款時輸入相應金額並截圖保存,便可得到授權使用。


請查看下面教材內的截圖以瞭解課程詳情



註:教會敬拜隊培訓大綱

1堂 學習分析與基本心法

- 音樂編曲對敬拜安排的重要性

- 如何將一般「流程資訊」化為「編曲安排」

- 三種常見的詩歌層次及曲例分享,學習分析Youtube編曲

- 統一流程代號的重要、試用比Powerpoint更好的免費投影軟件 (*附事前setup服務)

- 敬拜編曲示範


2-3堂 上面內容+

- 現代流行詩歌段落的功能分析(Intro, Verse, Pre-Chorus, Chorus, Music Break, Bridge, Coda, Outro, Hook & Tag)

- 三種靈活變化+精心設計並重的流程安排

- Full Band以外的樂手取捨方案,只有一位司琴的編曲安排建議


4-6堂 上面內容+

- 拆解鼓手、Bass手、結他手的角色。運用「加減乘除」的概念凝造層次感

- 樂手嘗試夾歌 + 個別Coaching

- 探討敬拜隊長遠分工安排,如何由「編制為本」轉為「團隊為本」。

- 淺談資源的運用,如 Multi-tracks 的可行性


長期培訓:至少 3個月 並不少於 12 次

上面內容+

- 定期崇拜出隊實習

- 過程中對個別樂手的個人督導,建議學習方向

- 導師建議編曲細節,每次出隊之後有檢討及改進

- 訓練期結束/3-4次出隊後,一同探討長遠分工及編制,以及資源更新的實際方案

You will get a PDF (5MB) file

Customer Reviews

There are no reviews yet.

Image Slide

Make your brand stand out through images

Image Slide

Make your brand stand out through images

Image Slide

Make your brand stand out through images

Image Slide

Make your brand stand out through images

Image Slide

Make your brand stand out through images

Image Slide

Make your brand stand out through images

敬拜音樂編曲入門

PDF SAMPLE