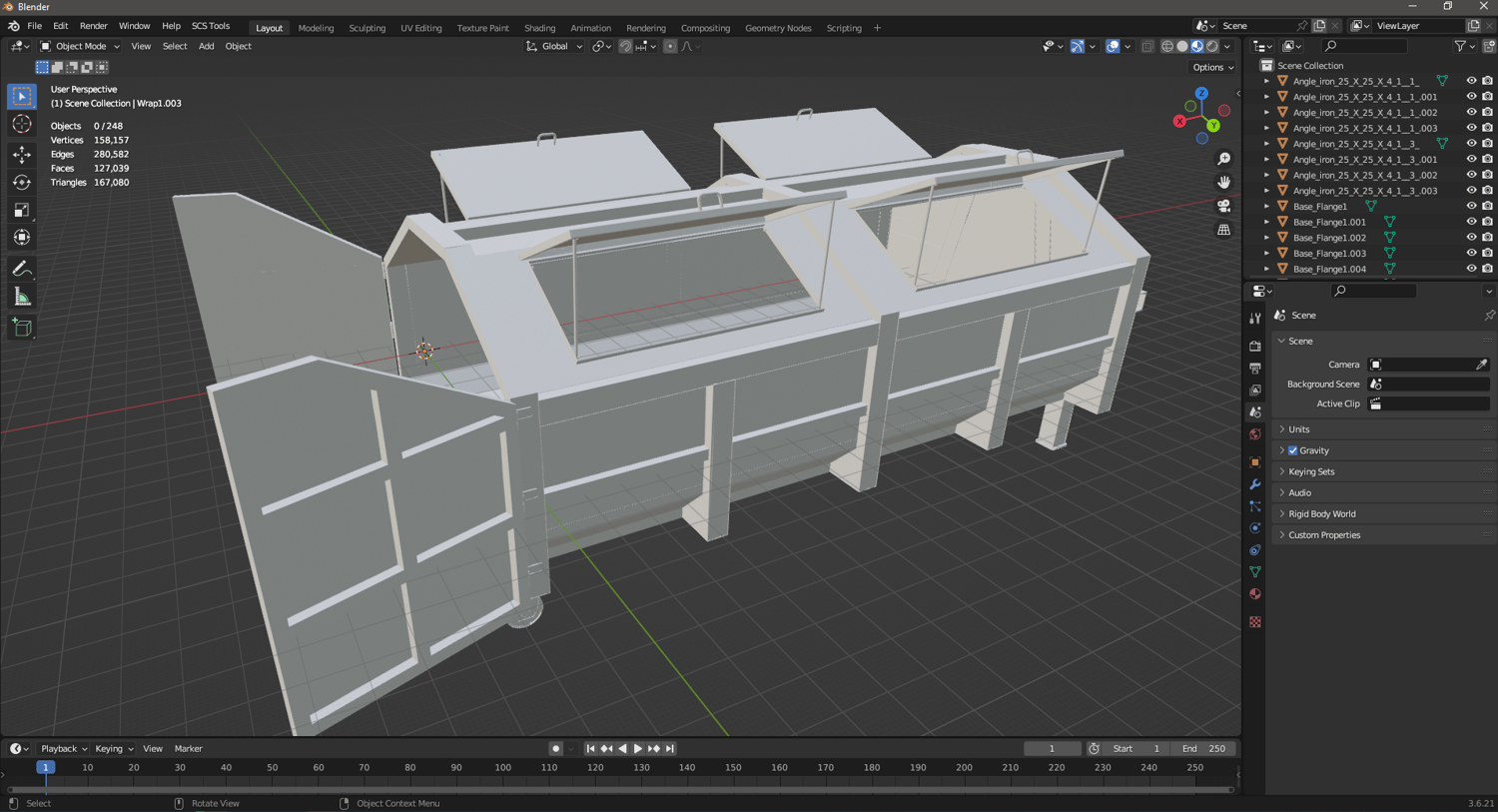
3D HKL Waste Container Model
A 3D model of a waste container frame module for HKL truck/trailer chassis
Quality model,not highpoly,very suitable for projects / map assets etc
Polygons : 127039 / Vertices: 158157 (Model not been decimated,can be lowered even more)
No textures / UV mapping
Format : OBJ & Blender files

DMCA & AuthorProtection3DModels protected model, licences nr 2263/06/2024 & European Authority Of Freelancer 3D Artist licence nr 6772 from February 16th 2024. All Rights Reserved of A3DStudio entity and parties.